供应商招募ing | 加入csg供应链,共筑智造新生态!
日期:2025-05-19 浏览量:51
企业背景介绍
科大智能电气技术有限公司是电力能源领域主要的设备、技术、凯发k8旗舰厅app的解决方案综合供应商之一,公司聚焦“数字能源”,深耕电网行业超过20年,在以新能源为主体的新型电力系统发展趋势的引领下,一直致力于电力领域信息化、数字化、智能化技术创新和产品研发,旨在提升电网、设备间能源信息互联能力,打造精准感知、边缘智能、共建共享、开放合作的能源互联网体系和应用生态,引领传统电网向有源配电网转型发展,为高质量建设安全、高效、生态的新型电力系统赋能。
招募目标
科大智能电气旨在通过此次公开招募,寻找并吸纳在电子元器件、结构钣金件、智能制造设备、物流等领域具有显著优势的企业,扩充引入高品质、高效率的供应商资源,强化供应链上下游的紧密合作,实现资源共享、优势互补、风险共担的供应链协同目标,共同助力建设绿色低碳的新型电力系统。
招募要求
1、报名时间
长期有效
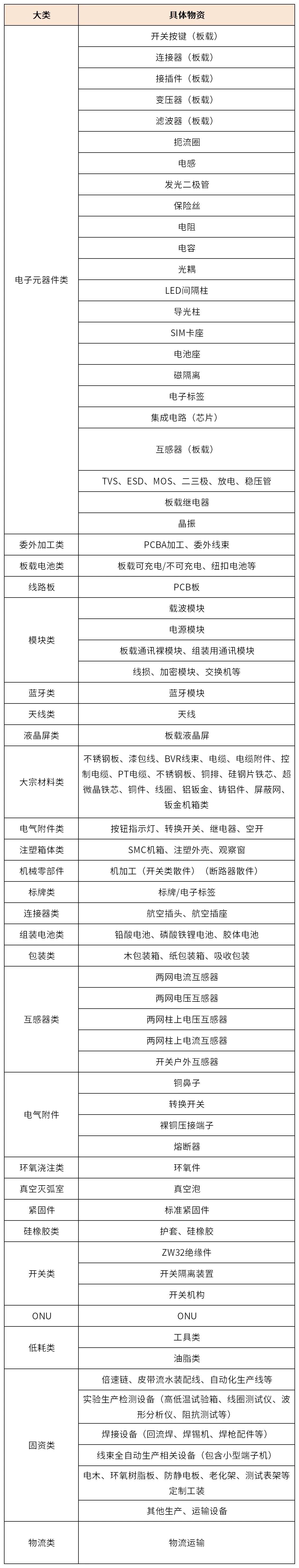
2、招募品类
我们需求的物资包括但不限于以下品类:

科大智能供应链中心采购部:cgb@csg.com.cn
3、提交资料(商务合作准备)
包括供应商调查表(见附表1)、厂家介绍(地理位置、营业规模、人员及设备情况、技术及质量管理体系简述、企业优势、业绩等)、营业执照扫描件、联系人授权书、产品手册等。

4、财务状况
提交财务年审报告或同等效力证明文件,包括近两年财务报表扫描件,以展现良好的商务信用和稳健的财务基础。
5、生产现场与设备
提供生产设备及现场照片,以证明生产能力和工艺水平。
6、管理资料
包括管理制度照片、库房单据扫描件、关键工序作业指导书、质检记录、设备管理台账等,展现高效的管理体系和质量控制能力。
7、业绩与技术成果
提供近两年业绩统计表、部分合同复印件、发票或其他证明文件,以及技术成果认证扫描件,证明在同行业的供货能力和技术水平。
报名要求与流程
1、报名方式
有意向的电气制造及相关单位可随时通过电子邮件方式报名,将加盖公章的报名资料扫描后发送至部门邮箱。请确保供应商调查表excel版文件提供可编辑电子版,邮件标题及资料打包文件名称请使用“公司全称 品类”。
2、资料报送
公开招募原则上不接受现场资料报送,均通过电子邮件进行报送。如有问题,欢迎电话咨询。
3、诚信合作
我们强调诚信为本的合作原则。供应商所提供资料信息应真实有效,如存在虚假行为,一经查实,将直接取消准入资格并纳入黑名单,以保障供应链的健康与稳定。

















