科大智能 | 刚柔并济,“四可”融合,实现分布式光伏并网柔性调控
日期:2025-05-19 浏览量:750
在新型电力系统加快建设之下,光伏、储能、充电桩等分布式新能源大量接入,配电网在形态上从传统“无源”单向辐射网络向“有源”双向交互系统转变,功能上也从单一供配电服务主体向源网荷储资源高效配置平台转变。但新能源在并网过程中普遍存在可观可测实时性差等问题,容易出现电网台区反向重过载、电压越限、电网调峰困难等情况。为促进分布式能源规范有序接入电网,满足新形势下配电网高质量发展需求,国家电网公司及各网省公司均发文对低压分布式光伏并网提出“四可”要求。

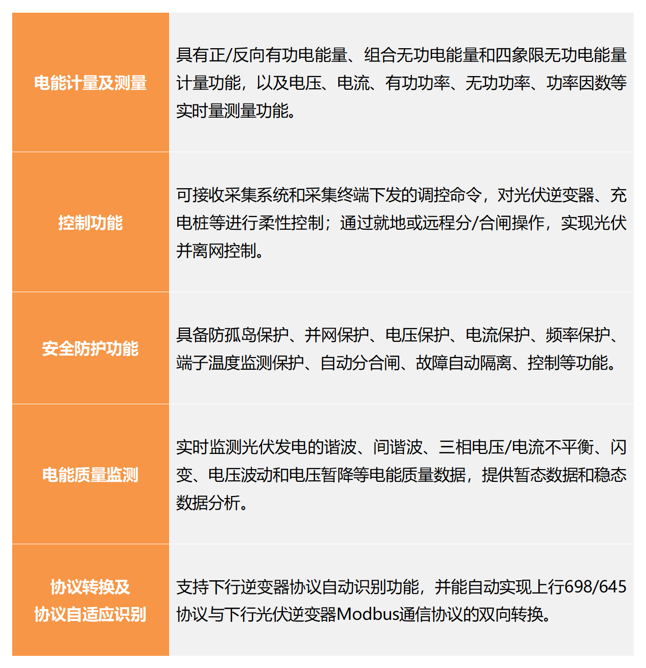
科大智能作为国内领先的智能配电网设备、技术、凯发k8旗舰厅app的解决方案综合供应商,创新性研发出分布式电源智能调控装置,它将光伏并网开关和分布式电源接入单元的功能融合——计量、通信、控制、保护、电能质量监测、协议转换等功能集成于一体,在实现光伏柔性调控的同时,通过就地或远程分/合闸操作保障分布式光伏并网安全,支撑分布式能源的可观、可测、可调、可控。

目前科大智能分布式电源智能调控装置有两种规格:表箱型和微断型,可适应不同户外安装环境的需求。

提升电网对分布式光伏的消纳能力,支撑分布式光伏并网的群调群控,保障电网安全稳定运行,是构建新型能源体系重要方向。科大智能致力于运用先进的创新技术实现对分布式光伏发电的电气量、电能质量数据、设备运行状态等关键信息的实时监控、智能分析和柔性调控,助力分布式光伏与精准调控平台之间建立联络,确保电网高质量运行,努力为推动和构建绿色低碳、安全高效的新型能源体系建设做出贡献。

















